Перейти к содержанию
🌲 С 2026 годом! 🥂
Пусть он будет победным! 🌟

Automake

Эта статья находится на начальном уровне проработки, в одной из её версий выборочно используется текст из источника, распространяемого под свободной лицензией
Материал из энциклопедии Руниверсалис
Automake
Скриншот программы Automake
Тип инструментальное программное обеспечение
Разработчик проект GNU
Написана на perl
Операционная система кроссплатформенное программное обеспечение
Лицензия GNU GPL
Сайт gnu.org/software/automak…

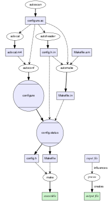
Automake — это утилита для автоматической генерации файлов Makefile.in из файлов Makefile.am. Каждый файл Makefile.am фактически является набором макросов для программы make (иногда с несколькими правилами). Полученные таким образом файлы Makefile.in соответствуют стандартам GNU Makefile.

Утилита Automake используется в программировании, главным образом в Unix. Automake разработан для того, чтобы убрать бремя сопровождения Makefile с плеч человека, ведущего проект GNU (и взвалить его на человека, сопровождающего Automake). Каждый такой файл обрабатывается, и из него создаётся файл Makefile.in. В каталоге проекта должен быть только один файл Makefile.am.

Особенность

Automake накладывает на проект некоторые ограничения; например, он предполагает, что проект использует программу Autoconf , а также накладывает некоторые ограничения на содержимое файла configure.ac.

Automake требует наличие интерпретатора perl для генерации файлов Makefile.in. Однако дистрибутив, созданный Automake, является полностью соответствующим стандартам GNU и не требует наличия perl для компиляции.

См. также

Примечания

Ссылки